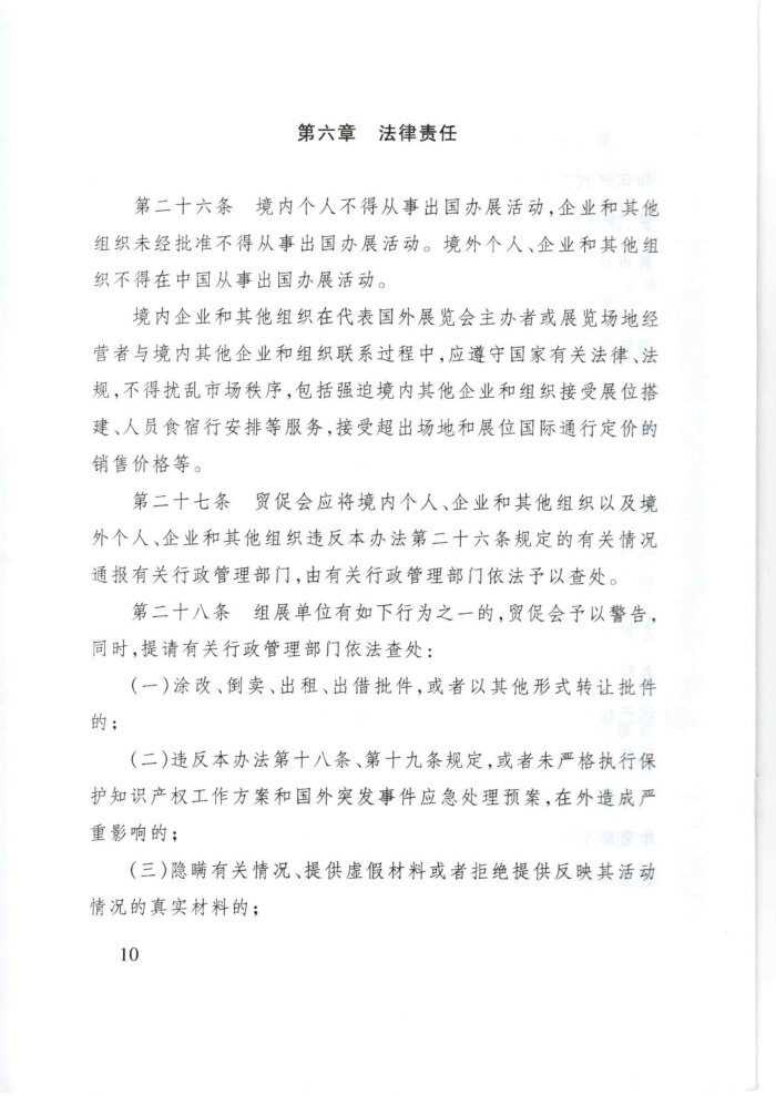
首页 > 政策法规

来源:驻巴林王国大使馆经济商务处 类型:转载 分类:政策

2025-11-20 02:53

关于修订《出国举办经济贸易展览会审批管理办法》的通知